Corner Case Scenario . corner case testing: edge and corner cases. it's probably safe to say that edge, corner, and boundary cases are the same thing in common speech. this work addresses a corner case definition from an ml model’s perspective to determine which aspects must be. How do i catch all the possible errors? in problems that have fixed boundaries, an edge case is where a parameter sits on one of the boundaries. in engineering, a corner case (or pathological case) involves a problem or situation that occurs only outside of normal operating. Sticking to the definition, corner case testing is testing multiple parameters for extreme levels, as.
from publikationen.bibliothek.kit.edu
in problems that have fixed boundaries, an edge case is where a parameter sits on one of the boundaries. corner case testing: this work addresses a corner case definition from an ml model’s perspective to determine which aspects must be. it's probably safe to say that edge, corner, and boundary cases are the same thing in common speech. edge and corner cases. Sticking to the definition, corner case testing is testing multiple parameters for extreme levels, as. How do i catch all the possible errors? in engineering, a corner case (or pathological case) involves a problem or situation that occurs only outside of normal operating.
Ontologybased corner case scenario simulation for autonomous
Corner Case Scenario How do i catch all the possible errors? this work addresses a corner case definition from an ml model’s perspective to determine which aspects must be. corner case testing: edge and corner cases. in engineering, a corner case (or pathological case) involves a problem or situation that occurs only outside of normal operating. How do i catch all the possible errors? it's probably safe to say that edge, corner, and boundary cases are the same thing in common speech. in problems that have fixed boundaries, an edge case is where a parameter sits on one of the boundaries. Sticking to the definition, corner case testing is testing multiple parameters for extreme levels, as.
From www.slideserve.com
PPT Edge Case Testing for the Database Professional PowerPoint Corner Case Scenario it's probably safe to say that edge, corner, and boundary cases are the same thing in common speech. corner case testing: edge and corner cases. in problems that have fixed boundaries, an edge case is where a parameter sits on one of the boundaries. in engineering, a corner case (or pathological case) involves a problem. Corner Case Scenario.
From www.semanticscholar.org
Figure 1 from Systematization of Corner Cases for Visual Perception in Corner Case Scenario edge and corner cases. corner case testing: in engineering, a corner case (or pathological case) involves a problem or situation that occurs only outside of normal operating. Sticking to the definition, corner case testing is testing multiple parameters for extreme levels, as. it's probably safe to say that edge, corner, and boundary cases are the same. Corner Case Scenario.
From www.researchgate.net
(PDF) Towards Corner Case Detection for Autonomous Driving Corner Case Scenario Sticking to the definition, corner case testing is testing multiple parameters for extreme levels, as. edge and corner cases. in problems that have fixed boundaries, an edge case is where a parameter sits on one of the boundaries. in engineering, a corner case (or pathological case) involves a problem or situation that occurs only outside of normal. Corner Case Scenario.
From www.mythoughtspot.com
cornercase My Thought Spot Corner Case Scenario edge and corner cases. this work addresses a corner case definition from an ml model’s perspective to determine which aspects must be. How do i catch all the possible errors? corner case testing: in problems that have fixed boundaries, an edge case is where a parameter sits on one of the boundaries. Sticking to the definition,. Corner Case Scenario.
From ceffiqcz.blob.core.windows.net
Case Corner Eacts at Felecia Hanson blog Corner Case Scenario edge and corner cases. in problems that have fixed boundaries, an edge case is where a parameter sits on one of the boundaries. it's probably safe to say that edge, corner, and boundary cases are the same thing in common speech. in engineering, a corner case (or pathological case) involves a problem or situation that occurs. Corner Case Scenario.
From deepai.org
Corner Case Generation and Analysis for Safety Assessment of Autonomous Corner Case Scenario edge and corner cases. it's probably safe to say that edge, corner, and boundary cases are the same thing in common speech. in problems that have fixed boundaries, an edge case is where a parameter sits on one of the boundaries. Sticking to the definition, corner case testing is testing multiple parameters for extreme levels, as. . Corner Case Scenario.
From www.researchgate.net
Systematization of corner cases on different levels. The theoretical Corner Case Scenario Sticking to the definition, corner case testing is testing multiple parameters for extreme levels, as. edge and corner cases. in engineering, a corner case (or pathological case) involves a problem or situation that occurs only outside of normal operating. this work addresses a corner case definition from an ml model’s perspective to determine which aspects must be.. Corner Case Scenario.
From www.semanticscholar.org
Figure 2 from CCSGG Corner Case Scenario Generation using Learned Corner Case Scenario corner case testing: Sticking to the definition, corner case testing is testing multiple parameters for extreme levels, as. How do i catch all the possible errors? this work addresses a corner case definition from an ml model’s perspective to determine which aspects must be. edge and corner cases. in engineering, a corner case (or pathological case). Corner Case Scenario.
From www.researchgate.net
Different corner cases and illustration diagram. Download Scientific Corner Case Scenario in problems that have fixed boundaries, an edge case is where a parameter sits on one of the boundaries. this work addresses a corner case definition from an ml model’s perspective to determine which aspects must be. corner case testing: Sticking to the definition, corner case testing is testing multiple parameters for extreme levels, as. How do. Corner Case Scenario.
From ge0ffrey.github.io
Corner case cheat sheet in Java Corner Case Scenario in problems that have fixed boundaries, an edge case is where a parameter sits on one of the boundaries. it's probably safe to say that edge, corner, and boundary cases are the same thing in common speech. in engineering, a corner case (or pathological case) involves a problem or situation that occurs only outside of normal operating.. Corner Case Scenario.
From deepai.org
Corner Case Generation and Analysis for Safety Assessment of Autonomous Corner Case Scenario in engineering, a corner case (or pathological case) involves a problem or situation that occurs only outside of normal operating. it's probably safe to say that edge, corner, and boundary cases are the same thing in common speech. this work addresses a corner case definition from an ml model’s perspective to determine which aspects must be. . Corner Case Scenario.
From wayve.ai
Introducing GAIA1 A CuttingEdge Generative AI Model for Autonomy Wayve Corner Case Scenario edge and corner cases. it's probably safe to say that edge, corner, and boundary cases are the same thing in common speech. How do i catch all the possible errors? in engineering, a corner case (or pathological case) involves a problem or situation that occurs only outside of normal operating. this work addresses a corner case. Corner Case Scenario.
From github.com
GitHub fziforschungszentruminformatik/corner_case_ontology The Corner Case Scenario corner case testing: in problems that have fixed boundaries, an edge case is where a parameter sits on one of the boundaries. Sticking to the definition, corner case testing is testing multiple parameters for extreme levels, as. this work addresses a corner case definition from an ml model’s perspective to determine which aspects must be. How do. Corner Case Scenario.
From pathology.thinky.gg
Corner Cases Pathology Corner Case Scenario it's probably safe to say that edge, corner, and boundary cases are the same thing in common speech. in engineering, a corner case (or pathological case) involves a problem or situation that occurs only outside of normal operating. in problems that have fixed boundaries, an edge case is where a parameter sits on one of the boundaries.. Corner Case Scenario.
From github.com
VisionBasedAnomalyandCornerCaseDetectioninAutonomousDriving Corner Case Scenario edge and corner cases. in problems that have fixed boundaries, an edge case is where a parameter sits on one of the boundaries. it's probably safe to say that edge, corner, and boundary cases are the same thing in common speech. this work addresses a corner case definition from an ml model’s perspective to determine which. Corner Case Scenario.
From zhuanlan.zhihu.com
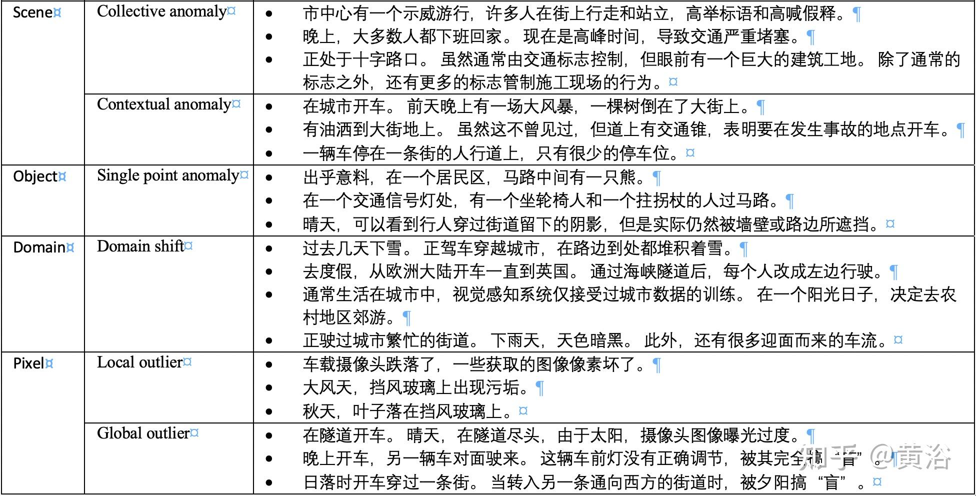
如何在自动驾驶的视觉感知中检测corner cases? 知乎 Corner Case Scenario edge and corner cases. Sticking to the definition, corner case testing is testing multiple parameters for extreme levels, as. in engineering, a corner case (or pathological case) involves a problem or situation that occurs only outside of normal operating. it's probably safe to say that edge, corner, and boundary cases are the same thing in common speech.. Corner Case Scenario.
From deepai.org
CCSGG Corner Case Scenario Generation using Learned Scene Graphs DeepAI Corner Case Scenario in engineering, a corner case (or pathological case) involves a problem or situation that occurs only outside of normal operating. corner case testing: Sticking to the definition, corner case testing is testing multiple parameters for extreme levels, as. this work addresses a corner case definition from an ml model’s perspective to determine which aspects must be. . Corner Case Scenario.
From zhuanlan.zhihu.com
如何在自动驾驶的视觉感知中检测corner cases? 知乎 Corner Case Scenario How do i catch all the possible errors? this work addresses a corner case definition from an ml model’s perspective to determine which aspects must be. edge and corner cases. it's probably safe to say that edge, corner, and boundary cases are the same thing in common speech. in problems that have fixed boundaries, an edge. Corner Case Scenario.